kuzhenerkino.ru
kuzhenerkino.ru

Trx tag sequence (96) 사진

This flow is calling your name 🫵, This TRX Healthy Shoulders sequence is  designed to:, 💪 Open the chest and improve range of motion, 💪 Increase  thoracic mobility, 💪 Activate and strengthen the scapula ...

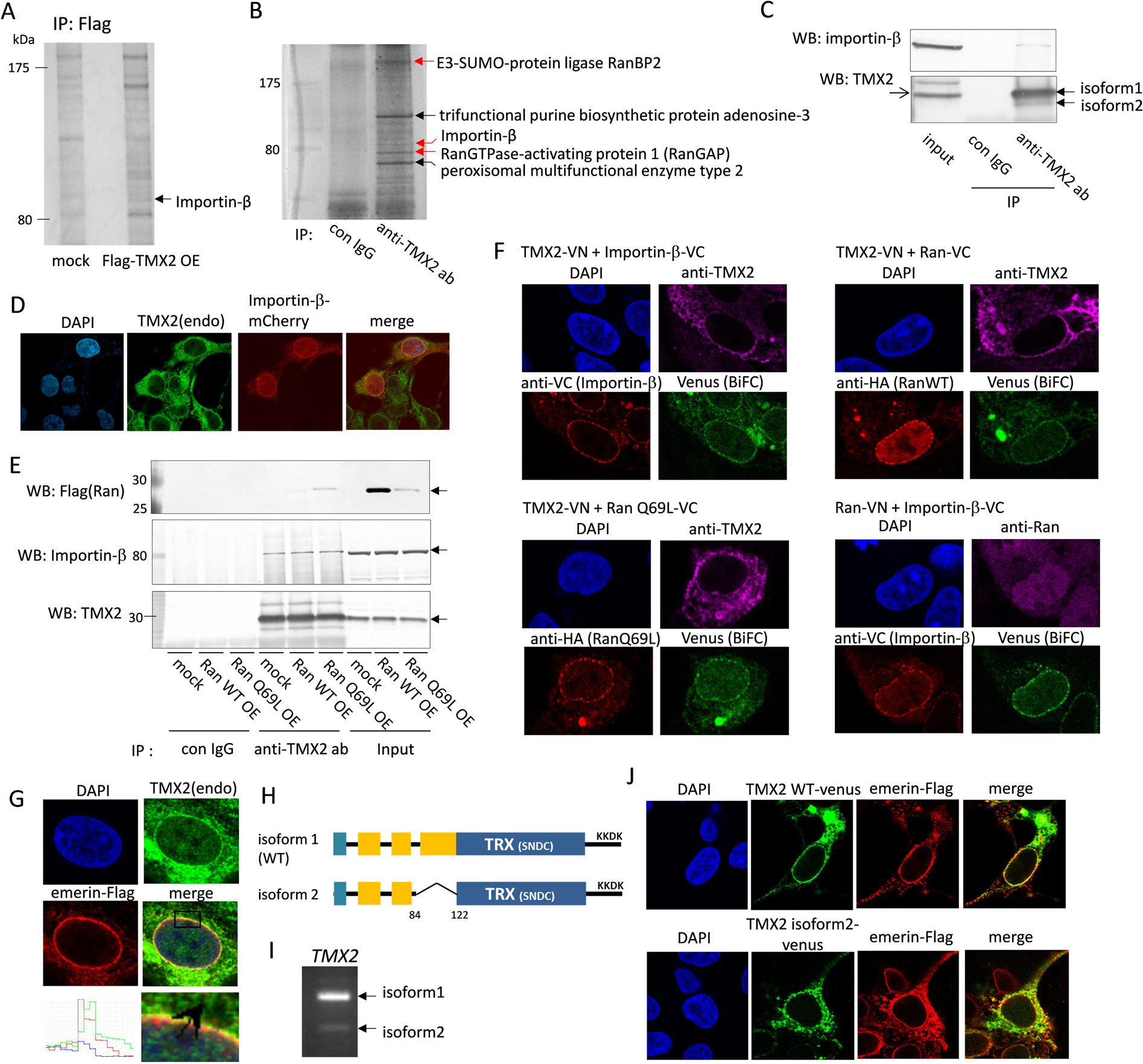
Thioredoxin-related transmembrane protein 2 (TMX2) regulates the Ran protein  gradient and importin-β-dependent nuclear cargo transport | Scientific  Reports

Beyond Purification: Evolving Roles of Fusion Tags in Biotechnology

Recombinant Mouse RETN Protein(Trx Tag)

Beyond Purification: Evolving Roles of Fusion Tags in Biotechnology

Global mapping of thioredoxin interacting proteins in Neurospora crassa |  bioRxiv

The thioredoxin (Trx) redox state sensor protein can visualize Trx  activities in the light/dark response in chloroplasts - Journal of  Biological Chemistry

A few spots available - make it yours 💪 #trxtraining #trxtrainer  #trxfunctionalfitness #trxsuspensiontraining #boutiquestudio  #n21fitnessclasses #n21fitness #northlondongyms #northlondonstudios  #northlondonmums #functionalfitness #functionalstrength

Heterologous expression of the Stellaria media plant defensin SmD1 in  Escherichia coli [PeerJ]

Fussion protein and affinity Purification | PPT

Efficiency of Kpn I selection procedure for seven TRX-fusion protein... |  Download Scientific Diagram

Introducing Thioredoxin-Related Transmembrane Proteins: Emerging Roles of  Human TMX and Clinical Implications | Antioxidants & Redox Signaling

Explore the some amazing benefits of TRX Training! TRX, Total Resistance  Exercise is a form of training that utilizes adjustable suspension straps  to create resistance and leverage. Individuals can perform body weight

a ) TRX-fusion proteins were analyzed by SDS–PAGE (15% gel). MW... |  Download Scientific Diagram

Expanding the molecular toolbox for Lactococcus lactis: construction of an  inducible thioredoxin gene fusion expression system | Microbial Cell  Factories

PDF) Isolation, identification and sequence analysis of a thioredoxin h  gene, a member of subgroup III of h-type Trxs from grape (Vitis vinifera L.  cv. Askari)

The redox‐active site of thioredoxin is directly involved in apoptosis  signal‐regulating kinase 1 binding that is modulated by oxidative stress -  Psenakova - 2020 - The FEBS Journal - Wiley Online Library

Research Progress Fusion Tags for Recombinant Protein Production - Yuan -  2025 - Biotechnology and Applied Biochemistry - Wiley Online Library

45-1007: Mouse Monoclonal Antibody to Trx-tag (Clone : 4C12H10) Description  Product Info Application Note

Frontiers | The barley grain thioredoxin system – an update

Frontiers | Thioredoxin Profiling of Multiple Thioredoxin-Like Proteins in  Staphylococcus aureus

Intranasal Immunization with Nasal Immuno-Inducible Sequence-Fused Antigens  Elicits Antigen-Specific Antibody Production

Frontiers | Fusion tags for protein solubility, purification and  immunogenicity in Escherichia coli: the novel Fh8 system

Frontiers | Functional recoding of Chlamydomonas reinhardtii thioredoxin  type-h into photosynthetic type-f by switching selectivity determinants

Thioredoxin antibody (66475-1-Ig) | Proteintech | 武汉三鹰生物技术有限公司

Location of phosphorylation sites within long polypeptide chains by  binder-assisted nanopore detection | bioRxiv

A Recombinant Snake Cathelicidin Derivative Peptide: Antibiofilm Properties  and Expression in Escherichia coli

Structure, Function, and Mechanism of Thioredoxin Proteins - Jean-Francois  Collet, Joris Messens, 2010

Structure, Function, and Mechanism of Thioredoxin Proteins | Antioxidants &  Redox Signaling

Introducing Thioredoxin-Related Transmembrane Proteins: Emerging Roles of  Human TMX and Clinical Implications | Antioxidants & Redox Signaling

An Extended Active-site Motif Controls the Reactivity of the Thioredoxin  Fold* - Journal of Biological Chemistry

Recombinant Human GLI1 Protein(Trx Tag) (RPES8025) - Assay Genie Korea

A high-performance thioredoxin-based scaffold for peptide immunogen  construction: proof-of-concept testing with a human papillomavirus epitope  | Scientific Reports

Try out this TRX sequence to warmup those muscles & joints before you start  another week of workouts. The sequence seen above goes: High Row 2 OH Press  ▶️ Curtsey Lunge ▶️

Schematic illustration of plasmid constructions and intein spontaneous... |  Download Scientific Diagram

A high-performance thioredoxin-based scaffold for peptide immunogen  construction: proof-of-concept testing with a human papillomavirus epitope  | Scientific Reports

Site-specific and redox-controlled S-nitrosation of thioredoxin | PNAS

Circular dichroism (CD) spectra of (A) TRX-fusioned PWL2D (TRX.PWL2D),... |  Download Scientific Diagram

Orthogonal Test Design for Optimization of the Expression of Thymosin α1  and Thymosin α1- iRGD Gene in Engineered <i>E.coli</i> BL21 Strain

Identification and functional characterization of a novel thioredoxin  MpTRX1 from Metschnikowia persimmonesis | Applied Microbiology and  Biotechnology | Springer Nature Link

Thioredoxin/TRX General Information | Sino Biological

A triple threat for Day 3 of #12DaysofCore with a Rip Trainer sequence... |  TikTok

Beyond Purification: Evolving Roles of Fusion Tags in Biotechnology

Frontiers | Multi-Compartment and Multi-Host Vector Suite for Recombinant  Protein Expression and Purification

Evaluation of rice tetraticopeptide domain-containing thioredoxin as a  novel solubility-enhancing fusion tag in Escherichia coli - ScienceDirect

TRX Training - TRX Training added a new photo.

Interaction of the GntR-family transcription factor Sll1961 with thioredoxin  in the cyanobacterium Synechocystis sp. PCC 6803 | Scientific Reports

Thioredoxin‐related protein of 14 kDa as a modulator of redox signalling  pathways - Espinosa - 2019 - British Journal of Pharmacology - Wiley Online  Library

Cloning and Expression of a Novel Mammalian Thioredoxin* - Journal of  Biological Chemistry

Thioredoxin regulates the redox state and the activity of the human tRNA  ligase complex | bioRxiv

Thioredoxin-related transmembrane protein 2 (TMX2) regulates the Ran protein  gradient and importin-β-dependent nuclear cargo transport | Scientific  Reports

A Combination Strategy of Solubility Enhancers for Effective Production of  Soluble and Bioactive Human Enterokinase | bioRxiv

Site-specific and redox-controlled S-nitrosation of thioredoxin | PNAS

TRX Training - TRX Training added a new photo.

Structure, Function, and Mechanism of Thioredoxin Proteins | Antioxidants &  Redox Signaling

Protocol for Purification of Human ZGRF1 and Its Regulatory Function on  RAD51-Mediated D-Loop Formation

bold id=Expression and characterization of a new serine protease inhibi tory protein in

TRX Training - TRX Training added a new photo.

Crystal structure of chloroplastic thioredoxin z defines a type‐specific  target recognition - Le Moigne - 2021 - The Plant Journal - Wiley Online  Library

Functional Studies of Multiple Thioredoxins from Mycobacterium tuberculosis  | Journal of Bacteriology

Beyond Purification: Evolving Roles of Fusion Tags in Biotechnology

Recombinant Aflatoxin-Degrading F420H2-Dependent Reductase from  Mycobacterium smegmatis Protects Mammalian Cells from Aflatoxin Toxicity

Workflow for Trx h target identification using ICAT labeling and... |  Download Scientific Diagram

Structure, Function, and Mechanism of Thioredoxin Proteins | Antioxidants &  Redox Signaling

Supplementary materials

A yeast two-hybrid knockout strain to explore thioredoxin-interacting  proteins in vivo | PNAS

Structure, Function, and Mechanism of Thioredoxin Proteins | Antioxidants &  Redox Signaling

Addgene: pET-Trx-mSA2

Structure and Function Analyses of the Thioredoxin 2 and Thioredoxin  Reductase Gene in Pacific White Shrimp (Litopenaeus vannamei)

Trx4, a novel thioredoxin protein, is important for Toxoplasma gondii  fitness | Parasites & Vectors

Obtaining and Use of the Recombinant Bovine Pregnancy-Associated  Glycoprotein 1

A Combination Strategy of Solubility Enhancers for Effective Production of  Soluble and Bioactive Human Enterokinase | bioRxiv

Frontiers | Thioredoxin Profiling of Multiple Thioredoxin-Like Proteins in  Staphylococcus aureus

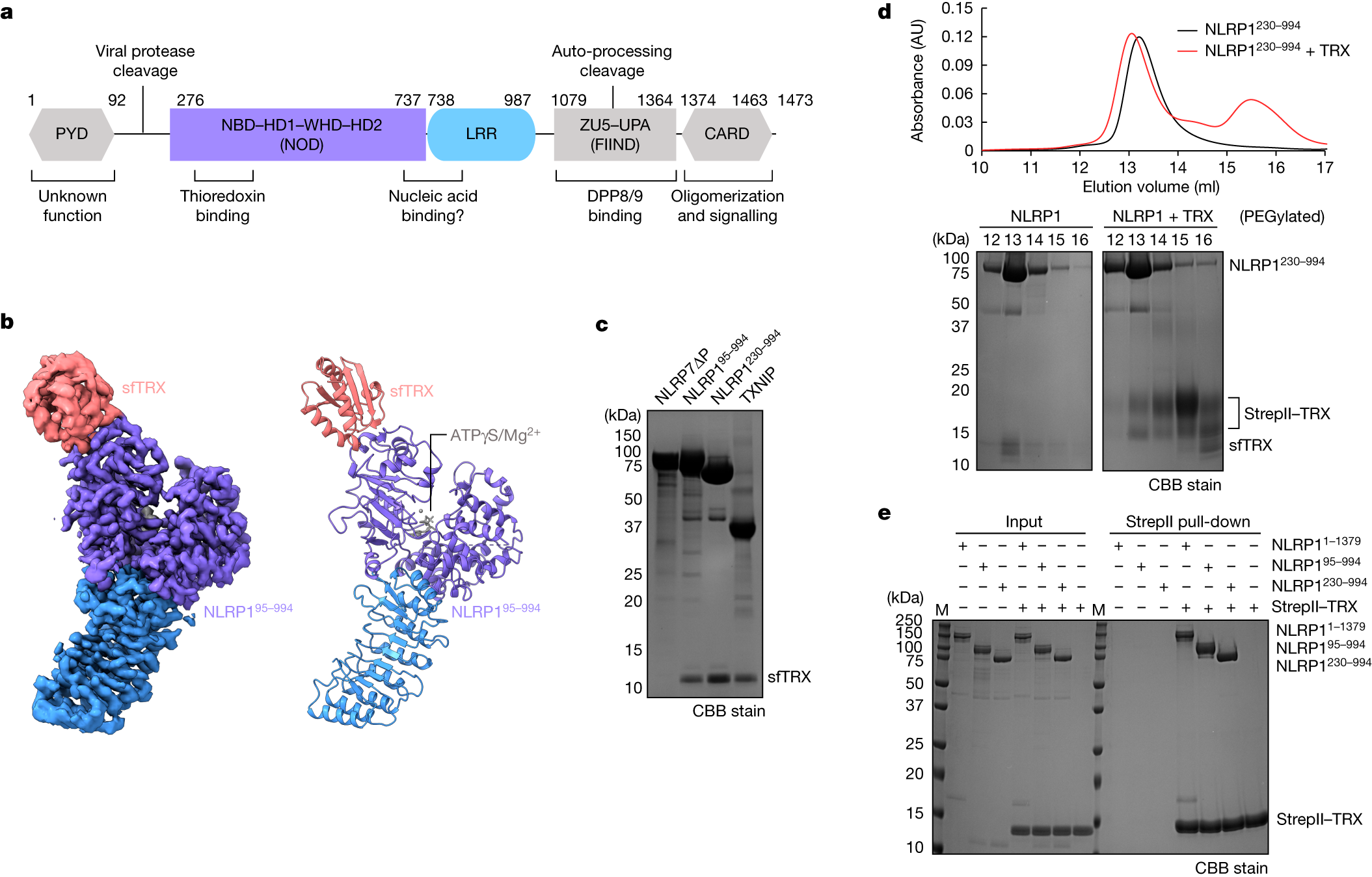
Structural basis for thioredoxin-mediated suppression of NLRP1 inflammasome  | Nature

Fussion protein and affinity Purification | PPT

We are incredibly proud to be collaborating with @reformathletica and  @trxtraining to bring you a TRX morning, with community classes and an  inspiring talk with fitness experts and @thequalityoflife_podcast host  @rahamoharrak 📆Monday

Site-specific and redox-controlled S-nitrosation of thioredoxin | PNAS

Scheme of the recombinant proteins as produced upon cloning in pET32b... |  Download Scientific Diagram

The thioredoxin (Trx) redox state sensor protein can visualize Trx  activities in the light/dark response in chloroplasts - Journal of  Biological Chemistry

Human ACE2 Protein| Assay Genie

SDS-PAGE analysis of FGF15/19 and TRXtFGF15/19 expression in E. coli... |  Download Scientific Diagram

A diagram illustrating the main features and variants of BIOTRX... |  Download Scientific Diagram

Human Thioredoxin-2/TXN2 Recombinant Protein (His Tag) (Active) (RPES2513)

The thioredoxin (Trx) redox state sensor protein can visualize Trx  activities in the light/dark response in chloroplasts - Journal of  Biological Chemistry

Structures of the germline-specific Deadhead and Thioredoxin T proteins  from Drosophila melanogaster reveal unique features among Thioredoxins |  bioRxiv

Beyond Purification: Evolving Roles of Fusion Tags in Biotechnology

Frontiers | Fusion tags for protein solubility, purification and  immunogenicity in Escherichia coli: the novel Fh8 system

TRX Training - TRX Training added a new photo.

Computational and Experimental Evaluation of Linker Peptides and Thioredoxin  Fusion Tag in CD20-rituximab Specific Interactions

An Extended Active-site Motif Controls the Reactivity of the Thioredoxin  Fold* - Journal of Biological Chemistry

A high-performance thioredoxin-based scaffold for peptide immunogen  construction: proof-of-concept testing with a human papillomavirus epitope  | Scientific Reports

The multiplicity of Thioredoxin systems meets the specific needs of  Clostridia | bioRxiv

💪 Train with me online — wherever you are! 🌍 Every session is personal. I  care about your form, your progress, and how you move — not just in  workouts, but in

Fussion protein and affinity Purification | PPT

TRX

29 январь 0 0
2023 copyright text.